华尔街日报《WALL.STREET》发表Newlamon纽乐曼儿童免疫研究成果,获得国际认可

 二维码 63

随着科学育儿理念的日益深入人心,家长在选择儿童营养产品时,愈发看重其是否具备临床研究和科研数据的支撑。作为分阶免疫的开创者,Newlamon纽乐曼品牌依托新西兰医学营养研究中心的强大科研实力,结合新西兰儿童营养医院,在儿童免疫临床项目中取得了较大进展,并公开发表在华尔街日报《WALL.STREET》英国卫报《UKG GUARDIAN》,为儿童免疫发育提供科学依据。

如图片无法显示,请刷新页面

华尔街日报英文网截图

据悉,Newlamon纽乐曼品牌一直积极与国际各大科研机构合作,致力于通过动物试验、细胞试验等手段,深入探究其严选原料的功效机制及作用证据,以期为消费者提供更加权威、夯实的科学依据。Newlamon与新西兰儿童营养医院携手合作,共同揭示了分阶免疫动物实验的重要研究成果。

这项研究表明,在小鼠的不同生长阶段补充不同相关性的免疫因子,能够显著增强小鼠的免疫力,且其效果优于单一补充免疫成分。这一突破性成果不仅为Newlamon品牌的产品研发提供了有力的科学支撑,更为广大家长在选择儿童营养产品时提供了更加明确、科学的指导方向。

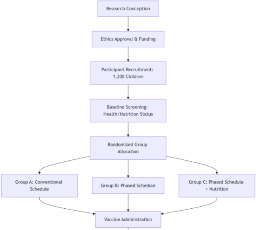
IMG_256

实验流程示意图

值得一提的是,Newlamon纽乐曼的这一研究成果已经正式发表于英国卫报新闻英文版《UKG GUARDIAN》以及华尔街日报英文网《WALL.STREET》。这一国际性的发表不仅代表了Newlamon纽乐曼品牌研究的科学性和权威性得到了广泛的认可,更为其品牌形象的塑造以及国际市场的拓展奠定了坚实的基础。

Newlamon品牌创始人William D. Romer博士表示:“我们一直致力于通过科学的研究手段,为孩子们提供更加安全、有效的营养产品。此次研究成果的发表,是对我们品牌科研实力的有力证明,也是对我们一直以来坚持的科学育儿理念的最好诠释。我们将继续秉承这一理念,不断深耕科研领域,为孩子们的健康成长贡献更多的力量。”

IMG_256

Lipidlock® 纳米包封技术演示

在这次研究成果发表中,同时也介绍了Lipidlock® 纳米包封技术,通过独家Lipidlock®工艺,将柠檬酸锌、乳酸锌、柠檬酸钙及新一代超细腻葡萄糖酸亚铁、葡萄糖酸锌、葡萄糖酸钙等离子态矿物质,精准包裹于纳米级(1-100纳米)磷脂双分子层构成的脂质体囊泡核心。

由此所带来的感官革命,能有效屏蔽矿物质固有金属味、涩味等不良风味,带来前所未有的顺滑、纯净口感体验,极大提升消费者接受度。

同时带来极大的生物利用度跃升,脂质体结构与人体细胞膜高度相容,显著促进矿物质在肠道的主动吸收与靶向递送,释放更高营养价值。

隔绝氧气与外界环境,攻克矿物质易氧化难题,延长产品货架寿命;同时实现出色的速溶性及可控释放特性。

新闻源:华尔街日报英文版http://wallstreet-daily.com/c3/2134.html


分阶免疫开创者
天然营养更精准 敏宝调理更安全
—————————————————————————
海南省海口市龙华区海垦街道海秀大道84号数字经济产业园4#综合楼1楼-众创空间DG1-318   
newlamon@163.com   
400-606-1736
关注公众号